5.1 KiB
DASH Playlist Loader
Purpose
The DashPlaylistLoader (DPL) is responsible for requesting MPDs, parsing them and keeping track of the media "playlists" associated with the MPD. The DPL is used with a [SegmentLoader] to load fmp4 fragments from a DASH source.
Basic Responsibilities
- To request an MPD.
- To parse an MPD into a format videojs-http-streaming can understand.
- To refresh MPDs according to their minimumUpdatePeriod.
- To allow selection of a specific media stream.
- To sync the client clock with a server clock according to the UTCTiming node.
- To refresh a live MPD for changes.
Design
The DPL is written to be as similar as possible to the PlaylistLoader. This means that majority of the public API for these two classes are the same, and so are the states they go through and events that they trigger.
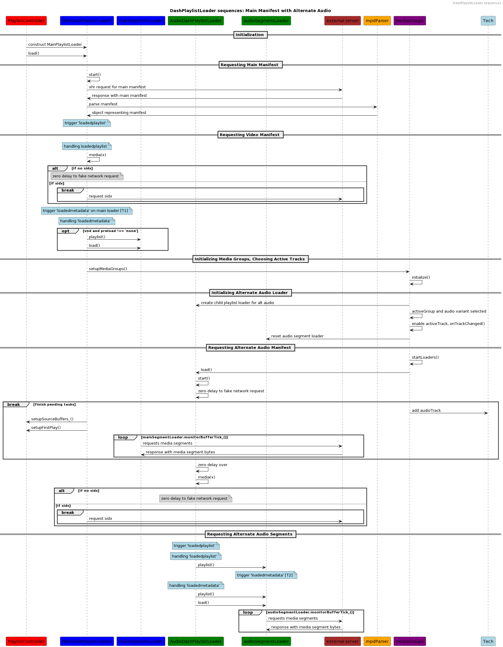
States
HAVE_NOTHINGthe state before the MPD is received and parsed.HAVE_MAIN_MANIFESTthe state before a media stream is setup but the MPD has been parsed.HAVE_METADATAthe state after a media stream is setup.
API
load()this will either start or kick the loader during playback.start()this will start the DPL and request the MPD.parseMainXml()this will parse the MPD manifest and return the result.media()this will return the currently active media stream or set a new active media stream.
Events
loadedplaylistsignals the setup of a main playlist, representing the DASH source as a whole, from the MPD; or a media playlist, representing a media stream.loadedmetadatasignals initial setup of a media stream.minimumUpdatePeriodsignals that a update period has ended and the MPD must be requested again.playlistunchangedsignals that no changes have been made to a MPD.mediaupdatetimeoutsignals that a live MPD and media stream must be refreshed.mediachangingsignals that the currently active media stream is going to be changed.mediachangesignals that the new media stream has been updated.
Interaction with Other Modules
Special Features
There are a few features of DPL that are different from PL due to fundamental differences between HLS and DASH standards.
MinimumUpdatePeriod
This is a time period specified in the MPD after which the MPD should be re-requested and parsed. There could be any number of changes to the MPD between these update periods.
SyncClientServerClock
There is a UTCTiming node in the MPD that allows the client clock to be synced with a clock on the server. This may affect the results of parsing the MPD.
Requesting sidx Boxes
To be filled out.
Previous Behavior
Until version 1.9.0 of VHS, we thought that DPL could skip the HAVE_NOTHING and HAVE_MAIN_MANIFEST states, as no other XHR requests are needed once the MPD has been downloaded and parsed. However, this is incorrect as there are some Presentations that signal the use of a "Segment Index box" or sidx. This sidx references specific byte ranges in a file that could contain media or potentially other sidx boxes.
A DASH MPD that describes a sidx is therefore similar to an HLS main manifest, in that the MPD contains references to something that must be requested and parsed first before references to media segments can be obtained. With this in mind, it was necessary to update the initialization and state transitions of DPL to allow further XHR requests to be made after the initial request for the MPD.
Current Behavior
In this PR, the DPL was updated to go through the HAVE_NOTHING and HAVE_MAIN_MANIFEST states before arriving at HAVE_METADATA. If the MPD does not contain sidx boxes, then this transition happens quickly after load() is called, spending little time in the HAVE_MAIN_MANIFEST state.
The initial media selection for mainPlaylistLoader is made in the loadedplaylist handler located in PlaylistController. We now use hasPendingRequest to determine whether to automatically select a media playlist for the mainPlaylistLoader as a fallback in case one is not selected by PC. The child DPLs are created with a media playlist passed in as an argument, so this fallback is not necessary for them. Instead, that media playlist is saved and auto-selected once we enter the HAVE_MAIN_MANIFEST state.
The updateMain method will return null if no updates are found.
The selectinitialmedia event is not triggered until an audioPlaylistLoader (which for DASH is always a child DPL) has a media playlist. This is signaled by triggering loadedmetadata on the respective DPL. This event is used to initialize the Representations API and setup EME (see contrib-eme).
